AUTO - Aprendizaje Automático

Introducción al aprendizaje de máquina y Data science

¡Hola! Soy Carlos Avendaño
Emprendedor, Data strategist, y Co-fundador de Unplug Studio y  y constructor de negocios “bootstrapped” que sirven a pymes en LATAM, Estados Unidos y Europa. Mi pasión es convertir datos en decisiones claras y, al hacerlo, empoderar a otros a liderar con integridad.

Mis valores en clase

Creo en el que pone a las personas antes que a los procesos; practico la (stewardship) usando la tecnología para multiplicar recursos y oportunidades; promuevo la , porque enseñar es una forma de construir comunidad; y defiendo la, presentando la información de manera honesta y accionable. 

¿Qué aprenderás conmigo?

  • Pipeline completo de ML: de la exploración de datos al despliegue con Docker + FastAPI en Cloud Run.
  • Herramientas de la industria: Python, Scikit-learn, Keras y buenas prácticas de MLOps.
  • Pensamiento de sistemas para diseñar soluciones escalables, útiles y sostenibles.

Expectativas

  • Yo: clases dinámicas, feedback rápido y mentorías semanales.
  • Tú: curiosidad, rigor y colaboración honesta.

Respeto Mutuo

  • Escucha activa: no interrumpimos y valoramos ideas diversas.
  • Lenguaje profesional y empático en clase, foros y chats.
  • Incumplimiento → advertencia y reporte a coordinación en caso de reincidencia.

 Puntualidad y presencia activa

  • Asistencia a la hora indicada; cámaras encendidas en Meet (salvo causa justificada).
  • Participación real: sin multitareas ajenas a la sesión.
  • Incumplimiento → descuento en participación; posible tarea de recuperación.

Colaboración Honesta

  • Trabajo en equipo con roles claros y crédito a compañeros.
  • Feedback constructivo, sin plagio ni “copy-paste” de código ajeno.
  • Incumplimiento → 0 pts en la actividad y revisión con el docente.

Entregas responsables

  • Archivos bien nombrados y versiones claras; notebooks y APIs que corran sin errores.
  • Verificación de enlaces y permisos antes de enviar

Cuidado de los recursos

  • No compartimos credenciales ni datasets sensibles.
  • Orden y limpieza en las carpetas de Drive; respeto a licencias de software.

Ética y responsabilidad social

  • Analizamos el impacto de los modelos en personas y negocios.
  • Evitamos sesgos y discriminación en datasets y despliegues.

Comunicación clara

  • Preguntas generales en el foro de Classroom.
  • Correos con asunto descriptivo y firma; respuesta en ≤ 24 h hábiles.
  • Chat de Meet exclusivo para temas de clase.

Uso de herramientas de IA

  • Propósito: la IA es apoyo, no sustituto del aprendizaje.
  • Transparencia: declarar todo uso de IA en cada entrega (prompt + correcciones propias).
  • Autoría: el estudiante revisa y cita la salida de la IA.
  • Privacidad: prohibido subir datos sensibles a plataformas públicas.
  • Detección: Turnitin + AI-Detector, nbdev-plag y evaluaciones orales sin IA.
  • Sanciones: Plagio o falta de declaración → 0 pts + reporte académico. |   Uso no autorizado en exámenes → reprobar parcial.

Data Analytics y Data Sciences

http://rstudio-pubs-static.s3.amazonaws.com/287288_4bbfdd47532944b4a1c343e1023b9d21.html

Data Science Ambos Data Analytics
Optimización de Algoritmos Análisis estadístico Software de Data Analytics
Aprendizaje de Máquina Python, R, JS, Java y SQL Sistemas de gestión de bases de datos
Desarrollo de Sofware Minería de datos Herramientas de Inteligencia de negocios
Herramientas de Big Data Resolución de problemas Herramientas de Visualización
Storytelling

https://www.knowledgehut.com/blog/data-science/data-scientist-career-path

¿Qué es ML y Cuándo usar ML?

¿Qué es ML y Cuándo usar ML?

  • No hay una definición universal 

  • Incluso entre los expertos en el tema no existe una única definición

  • Pero entre las distintas definiciones hay algunas que son las mas “aceptadas” o reconocidas.

¿qué es machine learning?

¿Qué es ML y Cuándo usar ML?

“Field of study that gives computers the ability to learn without being explicitly programmed” - Arthur Samuel 1959

  • Arthur Samuel creó un programa que “aprendió” a jugar damas chinas a través de hacer que el programa jugará contra sí mismo miles de veces

  • En otras palabras debe aprender a realizar acciones racionales(la que produce el mejor resultado) a largo plazo(investigación de operaciones PDM)

¿Qué tan reciente es?

https://link.springer.com/article/10.1007/s44163-021-00009-x/figures/1

¿Qué es ML y Cuándo usar ML?

Creación de programas, aplicaciones o herramientas computarizadas que acceden a datos existentes para  identificar patrones y auto-ajustarse para hacer predicciones.

Proceso que basado en ejemplos, ya sean estos datos en un excel, en una base de datos, observaciones de algún proceso de negocio, observaciones de un evento, resultados de un experimento científico, etc. permite de manera automática identificar patrones para predecir futuros eventos.

Para nosotros ¿qué es ML?

¿Qué es ML y Cuándo usar ML?

Proceso que permite crear modelos matemáticos y estadísticos  de un fenómeno o proceso haciendo que la computadora encuentre el modelo más adecuado en lugar de que lo haga manualmente una persona. realiza esta tarea a partir de buscar el modelo que mejor se ajusta a los datos, ejemplos u observaciones existentes. 

Podemos pensar que el algoritmo de MLcomo una función f(x), que dados datos de entrada “x”  asigna a ellos valores de salida “y”

Para nosotros ¿qué es ML?

¿Qué es ML y Cuándo usar ML?

Esta función no será definida manualmente ,será encontrada por la computadora a partir de patrones en los datos.

Concluimos que ML es: derivar inteligencia a partir de datos, a partir de un proceso de “aprendizaje” o “entrenamiento” en el que dados muchos ejemplos previos, la computadora se ajusta a realizar una tarea predictiva en ejemplos futuros, esta tarea predictiva en la mayoría de los casos requeriría inteligencia humana.

Para nosotros ¿qué es ML?

¿Qué es ML y Cuándo usar ML?

  • Andrew Ng, experto y líder en la materia dice “Inteligencia artificial es el destino , machine learning es el cohete para llegar allá , Big Data es el combustible”

  • Cloudera(empresa líder en productos y servicios de Big Data) dice : “No puedes lograr inteligencia artificial sin machine learning, no puedes hacer machine learning sin data analytics,  no puedes hacer data analytics sin una buena infraestructura de datos”

Relación con Big Data ,data warehousing y business intelligence

¿Qué es ML y Cuándo usar ML?

  • Data warehousing es una de las tareas de data engineering que consiste en crear una bodega de datos empresariales en el cual se integran, procesan , limpian y almacenan  datos originados de distintas maneras  y en distintas fuentes.

  • El data warehouse facilita y permite entonces hacer ML a gran escala en las empresas, a la vez que permite hacer lo que se conoce como “business intelligence” 

Relación con Big Data ,data warehousing y business intelligence

¿Qué es ML y Cuándo usar ML?

  • La inteligencia de negocios consiste en poder analizar datos de toda la empresa de manera integrada, desde muchos puntos de vista para tomar decisiones de negocio fundamentadas e informadas.

  • Mi visión personal? Inteligencia de negocios combinada o reforzada con inteligencia artificial, para ambos casos el insumo son datos integrados, preprocesados y limpios(el data warehouse)

Relación con Big Data ,data warehousing y business intelligence

¿Qué es ML y Cuándo usar ML?

  • Cuando tenemos , o podemos adquirir muchos datos o ejemplos de una tarea o problema resolver. 

  • Cuando queremos realizar predicciones de un evento  o proceso, y existan datos o ejemplos históricos de este.

  • Aplicamos ML cuando queremos realizar tareas predictivas  o tareas que parecieran requerir inteligencia humana, y contamos o podemos adquirir datos pasados.

¿Y cuando aplicamos ML?

¿Qué es ML y Cuándo usar ML?

  • Descubrimiento automático de patrones

  • Detección de anomalías(fraudes, defectos en manufactura, etc)

  • Modelos matemático/estadísticos  predictivos, “aprendidos” (no creados manualmente) a partir de los datos de una organización

  • Reducción de dimensionalidad

  • Data mining: a veces usados como sinónimo, a veces se dice que se usa ML como recurso para hacer data mining, hay gran relación.  

En análisis de datos

¿Qué es ML y Cuándo usar ML?

  • Diagnostico médico

  • Percepción(reconocimiento de imágenes y voz)

  • Detección de fraudes y anomalías

  • Descubrimiento de patrones comunes(basket analysis, reglas de asociación)  

  • Chatbots

  • Traducción de idiomas

  • Detección de comentarios ofensivos o inapropiados.

Campos y áreas de aplicación

Tipos de Machine learning

aprendizaje supervisado

Consiste en dar a la computadora o aplicación datos de ejemplo en donde para cada ejemplo, conocemos  y le damos a la aplicación la “respuesta correcta” o esperada.

  • Si buscamos crear una aplicación que reconozca si en una imágen hay un gato o no, debemos recopilar imágenes ,identificar y anotar para cada imágen la existencia o no del gato.

  • Predicción de precios de casas, para lograr predecir el precio de casas futuras, necesitamos ejemplos con la “respuesta correcta”, es decir el precio real de otras casas de de ejemplo.

Aprendizaje supervisado

Aprendizaje supervisado

Regresión: el valor esperado, o a predecir(así como la respuesta correcta en los ejemplos) es un valor numérico decimal, continuo. Por ejemplo: 1.12, 334.45

Clasificación: el valor esperado  , o predecir(así como la respuesta correcta en los ejemplos) es una categoría .Por ejemplo: “sí”  o “no” , “gato” o “no-gato” , “click” o “no” click.El tipo básico de clasificación es “binario” es decir ,2 posibles categorías o valores, y con este como base se construyen casos de más de 2 categorías.Se realiza como paso previo una conversión de categoría a número, por ejemplo “si” y “no” a 1 y 0.

Algunos algoritmos de ML dan como resultado una probabilidad de que el resultado sea de cada categoría.

Subdivisiones

Aprendizaje supervisado

  • Lo utilizaremos para definir terminología y conceptos comunes en muchos tipos de ML

  • Es de tipo  supervisado: para cada ejemplo(observación, o registro) sabemos la “respuesta correcta” o esperada. 

  • Predecimos un número real.(cuanto o cuantos?)

  • Ejemplo: Buscamos identificar(estimar, predecir o aproximar) precio de venta de casas, usando como base datos de casas vendidas en el pasado

Regresión lineal de una variable

Aprendizaje supervisado

  • Lo utilizaremos para definir terminología y conceptos comunes en muchos tipos de ML

  • Es de tipo  supervisado: para cada ejemplo(observación, o registro) sabemos la “respuesta correcta” o esperada. 

  • Predecimos un número real.(cuanto o cuantos?)

  • Ejemplo: Buscamos identificar(estimar, predecir o aproximar) precio de venta de casas, usando como base datos de casas vendidas en el pasado

Regresión lineal de una variable

Aprendizaje  no supervisado

En aprendizaje no supervisado, no sabemos la “respuesta correcta”. Es decir, no conocemos:

  • La clase a la que pertenece un ejemplo(clasificación)

  • El valor numérico asociado o esperado(regresión)

  • Únicamente tenemos los datos y buscamos obtener patrones o estructura en ellos.

Aprendizaje  no supervisado

Aprendizaje  no supervisado

Dados datos históricos “X” acerca de algún evento, proceso o experimento,  buscamos crear una herramienta que identifique cuando nuevos datos son anómalos, anormales, o fuera del comportamiento habitual.  Por ejemplo:

  • Detección de fraudes: tenemos datos de comportamiento o actividades realizadas por usuarios y buscamos crear una herramienta que identifique comportamiento sospechoso

Tipos de Aprendizaje no supervisados

Aprendizaje  no supervisado

  • Manufactura: tenemos datos descriptivos de el proceso de fabricación y los artículos fabricados y buscamos crear una herramienta que detecte artículos defectuosos, antes de que sean enviados al cliente.

  • Monitoreo de websites y aplicaciones:  una empresa digital puede decidir monitorear sus procesos y aplicaciones buscando identificar comportamientos anómalos(como ataques al website)

Tipos de Aprendizaje no supervisados

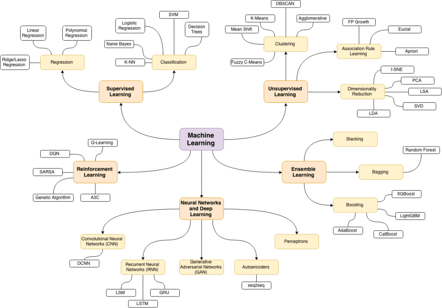
Machine learning landscape

https://vitalflux.com/great-mind-maps-for-learning-machine-learning/

https://vitalflux.com/great-mind-maps-for-learning-machine-learning/

https://vitalflux.com/great-mind-maps-for-learning-machine-learning/

https://vitalflux.com/great-mind-maps-for-learning-machine-learning/

https://vitalflux.com/great-mind-maps-for-learning-machine-learning/

Herramientas

HErramientas

  • Aplicación web que permite crear y compartir documentos que contienen, código “vivo” , visualizaciones(imágenes, gráficas etc) y texto, muy útil para data science y machine learning .

  • Soporta más de 40 lenguajes de programación entre los principales esta Python, R y Scala.

Jupyter

HErramientas

  • Principal paquete de Python para operaciones científicas y numéricas, con soporte para   vectores y matrices y operaciones entre estos(álgebra lineal), muy importante en data science y ML

NumPy

HErramientas

  • Paquete que busca proveer facilidad y herramientas para realizar análisis de datos, es compatible y se basa en Python pero provee funcionalidad adicional con el objetivo de facilitar el análisis de datos, muy comúnmente usado en la fase de análisis exploratorio.

Pandas

HErramientas

  • Paquete de graficación y visualización de datos flexible, personalizable, configurable y de calidad de publicación científica usado en  para muchas tareas:

    • Pre-visualización y análisis exploratorio

    • Graficación de curvas de aprendizaje

    • Graficación de imágenes

    • Creación de informes y reportes

Matplotlib

HErramientas

  • Librería de machine learning y data mining para Python, contiene algoritmos de clasificación, regresión y clustering así como funciones de pre-procesamiento,permite prototipar y crear pruebas de concepto rápidamente.

Scikit-learn

HErramientas

  • Plataforma para control de versiones en la web que utiliza como base Git 

  • Renderiza los notebooks de Jupyter esto permite publicar en la web nuestro notebook y que otras personas lo puedan visualizar fácilmente.

  • Permite trabajar colaborativamente con otros desarrolladores o data scientist.

  • Portafolio en línea de tu trabajo y proyectos .

GitHub

Proceso de Trabajo

Recolección

Recolección

Almacenar

Recolección

Almacenar

Explorar / Transformar

Recolección

Almacenar

Explorar / Transformar

Aprender / Optimizar

Recolección

Almacenar

Explorar / Transformar

Aprender / Optimizar

Agregar / Categorizar

UJMD- AUTO - Introducción a Machine Learning

By Carlos Avendaño

UJMD- AUTO - Introducción a Machine Learning

  • 201