How do machines learn?
INF1339 W11 Lobby
How do machines learn?
2019 Slide Deck
OUTTAKES
mea culpa

| * | |||||||||
| -1 | |||||||||
| +1 | -1 | -1 | |||||||
| -1 | |||||||||
| -1 | |||||||||

ISCHOOL VISUAL IDENTITY
#002554
#fed141
#007396
#382F2D
#3eb1c8
#f9423a
#C8102E







Resources
NOTES
REFERENCES
IMAGES
#FromLastWeek
Learn more about Learning

Life can only be understood backwards; but it must be lived forwards.
― Søren Kierkegaard (1813-1855)
Topics
Driving Marshmallows Grad School

WHAT'S
GOING
ON?


WHAT IS HAPPENING WHEN WE
DEFER
GRATI
FICA
TION?

WHY ARE YOU
DOING
THIS?



| * | |||||||||
| -1 | |||||||||
| +1 | -1 | -1 | |||||||
| -1 | |||||||||
| -1 | |||||||||
|
A |
||
|
D |
NOW |
B |
|
C |
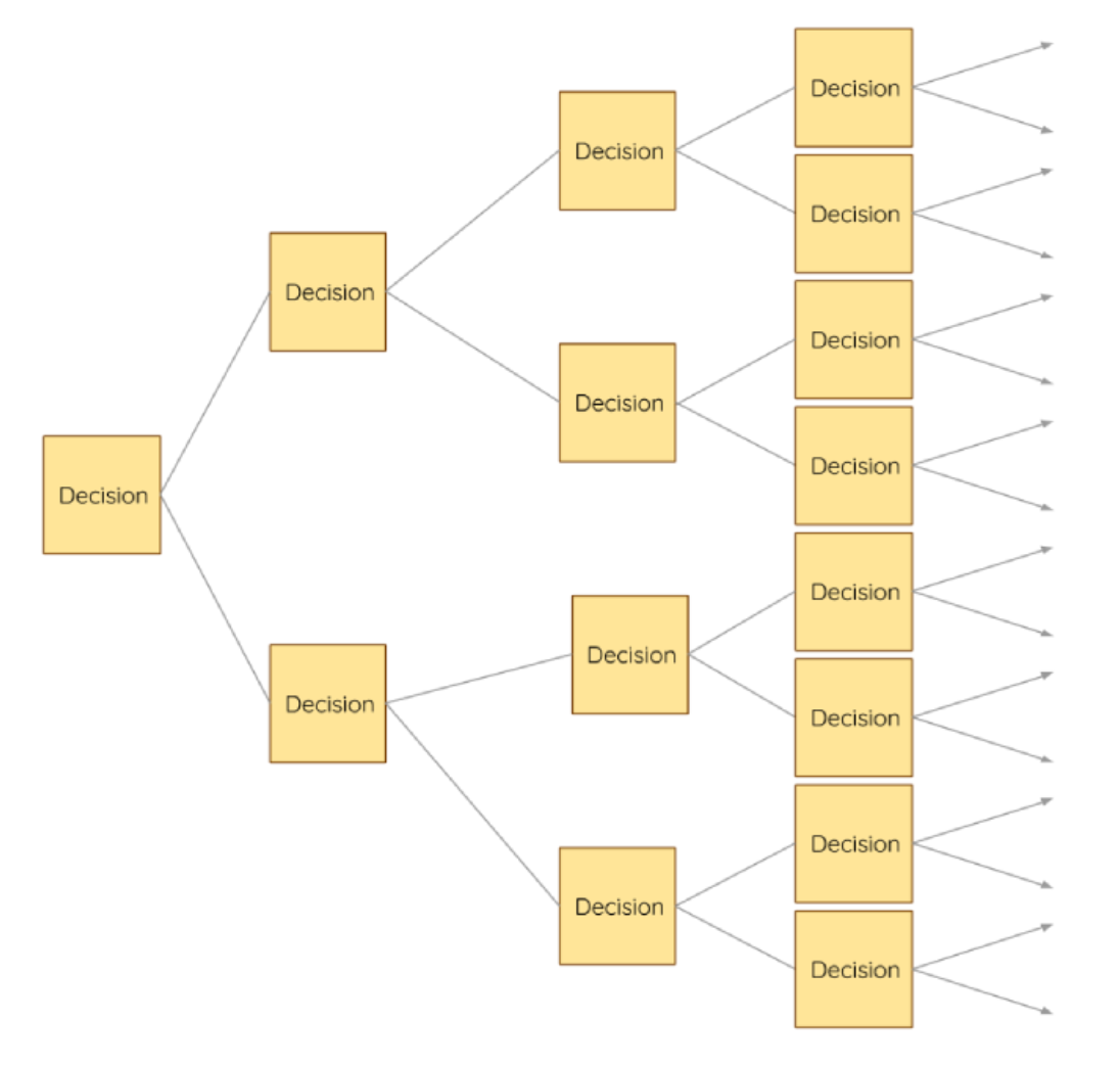
Forks in the Road
Choosing at Forks in the Road
The Road Not Taken
BY ROBERT FROST
Two roads diverged in a yellow wood,
And sorry I could not travel both
And be one traveler, long I stood
And looked down one as far as I could
To where it bent in the undergrowth;
Then took the other, as just as fair,
And having perhaps the better claim,
Because it was grassy and wanted wear;
Though as for that the passing there
Had worn them really about the same,
And both that morning equally lay
In leaves no step had trodden black.
Oh, I kept the first for another day!
Yet knowing how way leads on to way,
I doubted if I should ever come back.
I shall be telling this with a sigh
Somewhere ages and ages hence:
Two roads diverged in a wood, and I—
I took the one less traveled by,
And that has made all the difference.


STOP+THINK
Did it make ALL the difference?
Living is One Fork in the Road After Another

https://devblogs.nvidia.com/deep-learning-nutshell-reinforcement-learning/ (Video courtesy of Mark Harris, who says he is “learning reinforcement” as a parent.)
MORE
STOP+THINK
What else about learning to ride a bike strikes you as interesting? Do you think it's important that it's fun? Is it important that mom is there?

Life is one decision after another

Decisions
have
consequences


"I returned, and saw under the sun, that the race is not to the swift, not the battle to the strong, neither yet bread to the wise, nor yet riches to men of understanding, nor yet favour to men of skill; but time and chance happeneth to them all."
Ecclesiastes 9:11, King James Version
In other words...
SHIT HAPPENS.








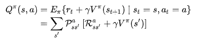
The EXPECTED VALUE of a decision/action is the sum of the possible outcomes weighted by their likelihood
We can choose between actions based on their expected value. Here we choose action 1.






Simplify Things
GRIDWORLD
Imagine life as movement in a chess board world. Each square is a "state" and we can move, one square at time, only UP, DOWN, LEFT, and RIGHT.

Actions take
us from state to state

0.5
Choosing Among Options: Policy
0.25
0.25
0.00
Read: 50% of the time I go UP, 25% of the time I go DOWN, 25% of the time I go RIGHT. I never go LEFT.
Policy(state 12) = {0.5,0.25, 0, 0.25)

0.5
Choosing Among Options: Policy
0.25
0.25
0.00
Policy(state 12) = {0.5,0.25, 0, 0.25)
reward=10
reward=0
reward=0
reward=-4
Ex(Policy(state 12)) = 0.5x10+0.25x-4=4
Takeaways So Far
The "value" of a choice at a fork in the road is its expected value - the weighted average of the things life paths that start with heading down that fork.
We can simplify life and think of it as moving around on a chess board.
A policy is a list of how likely we choose which actions in a given state.
We can compute the value of a policy in a given state.
One More New Concept...
WHAT IS HAPPENING WHEN WE
DEFER
GRATI
FICA
TION?

Time is Money.
"Advice to a Young Tradesman", Benjamin Franklin

https://www.pickpik.com/
Would you rather have 100 dollars today or two years from now?
How about 80 dollars today or 100 dollars two years from now?
How about 90?
Discounting
How to Decide?
It's just compound interest in reverse
Discounting
"The future balance in year n of starting balance B0 is ..."
"The discounted value future balance Bn is that value times gamma to the n"
It's just compound interest in reverse
1 plus interest rate raised to the nth power times the initial balance
Rearrange to express current balance in terms of future balance
Rewardnow = 0.910 x 1000 = 349
Assume gamma = 0.9
Discounting Example
Rewardnow = 0.914 x 1000 = 227
So far
the probabilities of downstream rewards
AND
is related to
in gridworld
of an action
The expected value
the length of the paths to those rewards.
Gridworld
| 1 | 2 | 3 | 4 | 5 | 6 | 7 |
| 8 | 9 | 10 | 13 | 14 | ||
| 15 | 16 | 17 | 18 | 19 | 20 | 21 |
| 22 | 23 | 24 | 25 | 26 | 27 | 28 |
| 29 | 31 | 33 | 34 | 35 | ||
| 36 | 38 | 40 | 41 | 42 | ||
| 43 | 44 | 45 | 46 | 47 | 48 | 49 |
start here
end here
walls/obstacles - can't go here
"Diffuse" the Reward
Assume reward at goal
| 100 |
90
81
73
66
59
53
48
43
31
90
81
81
73
73
73
66
66
66
59
59
59
53
53
53
53
48
48
48
43
43
43
39
39
39
39
35
35
35
31
28
100x0.9=90
53x0.9=48
48x0.9=43
35x0.9=31
90x0.9=81
81x0.9=73
73x0.9=66
66x0.9=59
59x0.9=53
43=0.9=39
39x0.9=35
31x0.9=28
This sort of* says "the expected reward averaged over all the paths that start out in the upper left state is 28.
* not quite, though, because we haven't taken into account all the wandering paths we could take
Could a robot learn the best path?
| 100 |
90
81
73
66
59
53
48
43
31
90
81
81
73
73
73
66
66
66
59
59
59
53
53
53
53
48
48
48
43
43
43
39
39
39
39
35
35
35
31
28

Questions?
How can we automate making good decisions at repeated forks in the road?
Rewards
Groundhog Day


Try out everything over and over and over again and keep track of how everything works out each time.
The Plan
Putting it all together
A grid of STATES
a set of actions
S = {s1, s2, ..., sn}
A = {a1, a2, a3, a4}
| 19 | 13 | 25 | 20 | X |
| 20 | 14 | 26 | 21 | 19 |
| 21 | 15 | 27 | 22 | 20 |
| 22 | 16 | 28 | 23 | 21 |
| 23 | 17 | 9 | 24 | 22 |
| 24 | 18 | 30 | X | 23 |
| 25 | 19 | 31 | 26 | X |
| 26 | 20 | 32 | 27 | 25 |
| 27 | 21 | 33 | 28 | 26 |
| 28 | 22 | 34 | 29 | 27 |
| 29 | 23 | 35 | 30 | 28 |
| 30 | 24 | 36 | X | 29 |
| 31 | 25 | X | 32 | X |
| 32 | 26 | X | 33 | 32 |
| 33 | 27 | X | 34 | 33 |
| 34 | 28 | X | 35 | 34 |
| 35 | 29 | X | 36 | 35 |
| 36 | 30 | X | X | 35 |
| 1 | X | 7 | 2 | X |
| 2 | X | 8 | 3 | 1 |
| 3 | X | 9 | 4 | 2 |
| 4 | X | 10 | 5 | 3 |
| 5 | X | 11 | 6 | 4 |
| 6 | X | 12 | X | 5 |
| 7 | 1 | 13 | 8 | X |
| 8 | 2 | 14 | 9 | 7 |
| 9 | 3 | 15 | 10 | 8 |
| 10 | 4 | 16 | 11 | 9 |
| 11 | 5 | 17 | 12 | 10 |
| 12 | 6 | 18 | X | 11 |
| 13 | 7 | 19 | 14 | X |
| 14 | 8 | 20 | 15 | 13 |
| 15 | 9 | 21 | 16 | 14 |
| 16 | 10 | 22 | 17 | 15 |
| 17 | 11 | 23 | 18 | 16 |
| 18 | 12 | 24 | X | 17 |
| STATE | U | D | R | L |
|---|
| STATE | U | D | R | L |
|---|
ACTION
ACTION
States
and
Actions
and
Policies
In each state an action takes me to another state.
The rule I use for choosing actions in each state is my policy.
For example: mostly I go down, sometimes right or up, rarely left.
Start Simple: Random Policy
| STATE | UP | DOWN | LEFT | RIGHT |
|---|---|---|---|---|
| 1 | 0 | .5 | 0 | .5 |
| 2 | 0 | .33 | .33 | .33 |
| 3 | 0 | .33 | .33 | .33 |
| 4 | 0 | .33 | .33 | .33 |
| 5 | 0 | .33 | .33 | .33 |
| 6 | 0 | .5 | .5 | 0 |
| ... | ... | ... | ... | ... |
| 1 | 2 | 3 | 4 | 5 | 6 |
Data Jig for Policy - array of arrays?
policy = [ [0, 0.5, 0.5, 0],
[0, 0.33, 0.33, 0.33],
[0, 0.33, 0.33, 0.33],
[0, 0.33, 0.33, 0.33],
[0, 0.33, 0.33, 0.33],
[0, 0.5, 0.5, 0]
...
]
Looks a bit like "weights" from last week, eh?
Can We Do Better Than Random Policy?
Reinforcement
Learning
Repeat a task many times to determine a policy that will maximize the expected reward.
Recall
Our discussion of "points" in a solution space.
What combination of, say, Kp, Ki, Kd yield the minimal error?
What combination of weights in a neural network yield best predictions?
What combination of actions in states (policy) yields the highest reward?
Reinforcement
Learning
For computer vision some of the readings introduced the idea of "gradient descent" - learning by moving in "weight landscape" toward weight combinations that reduced the cost/loss.
HERE, the learning proceeds by moving in the direction of increasing reward on the policy landscape.


10x10 GridWorld

state "Quality" estimate
policy in this state
reward in this state
walls
goal state

Current policy in this state

"Quality" of this state



10x10 GridWorld

Policy Evaluation (one sweep)



Q of each state is just equal to the reward of that state
policy in this state is .25 in every direction
left is blocked so we stay in this state, up has no reward, right has R=-1, D has R=1.
0.25x1x0.9=.225= ~.23
so, the actions yield 0, -.23, +.23, and -.23 so new Q is -1.23
Initial Condition
1 policy evaluation
2 policy evaluations


Q of each state is just equal to the reward of that state
Initial Condition
1 policy evaluation
1 policy update

Policy here is updated from random
L and D options have Q=-1.0, U and R have 0.0
New policy here is U=0.5, R=0.5
Iterative Learning
Evaluate
Recalculate expected reward from this state based on current policy here and current quality of next states
Upate
Reset policy based on best alternative next states
One Policy Evaluation


One Policy Update
Three Policy Evaluations



How It Works
- Initial agent with a policy that treats all possible actions as equally likely.
- Click "Policy Evaluation." This causes the agent to estimate the quality or value of each grid square under the current policy.
- Click "Policy Update." This causes the agent to adjust its policy in the direction of better rewards based on its experience of the environment.
- Clicking "Toggle Value Iteration" to turn on a continues sequence of policy evaluation followed by policy update.
- As this runs you will see the arrows in each cell adjust. The length of the arrow shows the likelihood of choosing to move in that direction under the current policy.
- The slider at the bottom allows you to tweak the rewards/punishments associated with each state. To do this, click on the state and then adjust the slider.
- You can experiment with the model by training it (toggle the value iteration on until it settles) and then sprinkle positive and negative rewards in the state space. If value iteration is still on it will immediately find a policy that takes these into account. If value iteration was off, you can switch it on to watch the model adjust. Try putting up barriers by making blocks of highly negative rewards.
one more thing...

STOP+THINK
One policy evaluation step has assigned values to the states that have rewards in them. And then the agent's policy was updated.
Consider the state outlined in purple. What will its value be if we evaluate the current policy?


The state's previous value was -1.0. The policy for this state has only one option: down. Following this policy lands us in a state with reward 1.0. But this state is one step away so we discount the reward with gamma=0.9. The result is -1.0 + 0.9 = 0.1.
Finis
Out Takes




The Grid of My Life
URHERE
Each state has a "quality" Q based on expected value of rest-of-your-life paths that start there
What's your policy? How has it evolved? Remember not to play it too safely!

Reinforcement Learning in Gridworld
Let's play with Andrej Karpathy (Links to an external site.)'s Gridworld RL simulation written using the ReinforceJS library. The next few paragraphs paraphrase his text. The simulation takes place in what we call a "toy environment" called Gridworld - a rectangle of squares on which an "agent" can move. Each square represents a state. One square (upper left) is the start square. Another square is the goal square. In this particular simulation:
- The world has 10x10 = 100 distinct states. Gray cells are walls that block the agent.
- The agent can choose from 4 actions up, down, right, left. The probability of each action under the current policy is shown by the size of an arrow emanating from the center of each square.
- This world is deterministic - if an agent chooses the action "move right" it will transition to the state to the right.
- The agent receives +1 reward when it reaches the center square (rewards are indicated at the bottom of each square as, for example, R 1.0), and -1 reward in a few states. The state with +1.0 reward is the goal state and resets the agent back to start.
- A slider below the grid allows the user to set the reward for each state: click on the state and then adjust the slider.
In other words, this is a deterministic, finite Markov Decision Process (MDP) and as always the goal is to find an agent policy (shown here by arrows) that maximizes the future discounted reward. My favorite part is letting Value iteration converge, then change the cell rewards and watch the policy adjust.
Interface. The color of the cells (initially all white) shows the current estimate of the Value (discounted reward) of that state, with the current policy. Note that you can select any cell and change its reward with the Cell reward slider.

Text
Next Time
































Tensorflow
Tensorflow
Google's AI/ML platform
"Competitors": OpenCV, Caffe2, pyTorch, Keras, and many more
What is a Tensor?
scalar
vector
matrix
What is a Tensor?
References, etc.
What is a Tensor?
tensor
What is a Tensor?
Nodes have a weight for each input.
Layers have multiple nodes.
Models have multiple layers.
You get the picture.
What is a Tensor?
Resources
tensorflow.js
image classification
object detection
body segmentation
pose estimation
language embedding
speech recognition
tensorflow.js
- Load data.
- Define model "architecture"
- Train model
- Evaluate model
model architecture
-
model = tf.sequential();
-
model.add(tf.layers.conv2d... -
model.add(tf.layers.maxPooling2d
-
model.add(tf.layers.conv2d... -
model.add(tf.layers.maxPooling2d
-
model.add(tf.layers.flatten());
-
model.add(tf.layers.dense({
model architecture

convolution

kernel
stride
Repetitions

max pooling

flattening

Fit
Loss
Accuracy
How do machines learn?
By Dan Ryan
How do machines learn?
- 486