SafeFlow
Ajustador Automático de Velocidade
Participantes:
Jorge Brandão
Marcus Vinicius
Miguel Corrêa
Nicolas Aranha
Ryan Lucca

Problemas nas estradas
Problemas nas estradas
Muitos acidentes em rodovias e avenidas são causados por motoristas que ultrapassam o limite de velocidade da via, o que pode resultar não só em multas para o motorista como também em um grave acidente.

Problemas nas estradas
Problemas nas estradas

Estrada sem sinalização de velocidade máxima
Nosso projeto
Nosso projeto
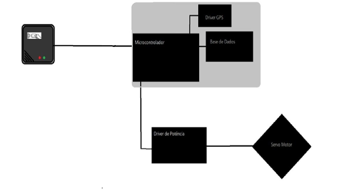
O nosso projeto consiste em um produto, o ajustador automático (ou safeflow), que será um aparelho para carros que irá limitar a velocidade dentro da velocidade máxima de uma pista, rodovia ou avenida, exemplo: a velocidade máxima permitida em uma pista é 60 km/h, o safeflow não vai deixar o carro passar de 60 km/h, para usá-lo, será usado um GPS, localizando em que rua está o carro, para ter acesso ao banco de dados dele assim podendo descobrir a velocidade máxima permitida em uma pista e entrando em trabalho.
Nosso projeto
o SafeFlow auxiliará o motorista, que as vezes não presta atenção nas placas ou que está andando em uma rua sem a devida sinalização. Além de evitar possiveis multas, também poderá evitar acidentes graves, ajudando no fluxo do transito e melhorando a segurança nas estradas.
O AAV utilizará a base de dados Waze, que já possui os limites de velocidade das rodovias, facilitando o processo de análise e limitação da velocidade máxima.

Nosso projeto
O SafeFlow sempre estará ativado, para uma maior segurança do motorista, porém se o cliente precisar, por alguma razão desligar o aparelho, ele poderá facilmente desliga-lo por um sistema que inclui um pequeno cartão de tecnologia NFC, que poderá ser colocado no chaveiro do carro, assim facilitando o acesso para a desativação do SafeFlow

Nosso projeto
O público-alvo do nosso projeto é formado principalmente por empresas e motoristas que exigem maior segurança nas rodovias. Isso inclui empresas, evitando multas e, consequentemente, uma fragmentação na reputação, e motoristas comuns, como idosos e jovens, que podem precisar de assistência para navegar nas estradas, evitando diversos acidentes que podem ser até fatais.

Protótipo

Pitch
Mais
| Tarefas | Responsáveis | Término |
|---|---|---|
| pesquisar sobre problemas | Jorge, Marcus e Ryan | 28/04 |
| planejamento do grupo | Jorge, Nicolas e Miguel | 04/05 |
| conceituação do produto_solução | Jorge, Ryan e Marcus | 05/05 |
| idealização do produto_solução | Jorge | 05/05 |
| apresentação do conceito para o professor | Jorge e Marcus | 10/05 |
| pesquisa sobre o funcionamento do produto | Jorge, Marcus e Ryan | 11/05 |
| rascunho do funcionamento | Miguel e Jorge | 12/05 |
| produção das apresentações | Jorge, Nicolas, Marcus, Miguel e Ryan | 26/05 |
| prototipagem | Marcus | 26/05 |
| apresentação do projeto completo | Jorge, Marcus, Ryan, Nicolas e Miguel | 28/06 |
Miguel Corrêa

Fim

SafeFlow/AAV
By Jorge Brandão dos Santos
SafeFlow/AAV
Esta apresentação discute o SafeFlow, um ajustador automático de velocidade criado por uma equipe de cinco participantes. Eles abordam o problema do excesso de velocidade e os acidentes resultantes em estradas e rodovias, e apresentam sua solução para o problema.
- 87